36協定特別条項における健康確保措置の意義と実務上のポイント

36協定の特別条項は、日本における労働時間管理の中でも特に重要な制度のひとつです。通常の労働時間を超える残業が避けられない場合、企業は労働基準法に基づいて36協定を締結し、法定の枠内で時間外労働を行わせることができます。

しかし、業務の繁忙期などに通常の延長時間をさらに超える残業を命じる必要がある場合には「特別条項付き36協定」を締結しなければなりません。この場合、労働者の過労や健康被害を防止するために不可欠となるのが「健康確保措置」です。

この記事が役に立つかもしれません。みなし残業変更に関する法的留意点と実務対応の完全ガイドみなし残業変更に関する法的留意点と実務対応の完全ガイド

本記事では、36協定特別条項における健康確保措置の法的根拠や具体的内容、企業が遵守すべき実務上のポイントを整理し、読者であるあなたが制度の理解を深め、適切に対応できるように解説します。特に経営者、人事労務担当者、そして働く労働者自身にとっても、自身の権利と健康を守るために欠かせない知識となります。

私たちのインデックス

36協定特別条項と健康確保措置の基本的理解

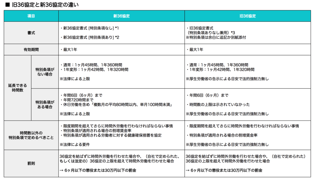
36協定とは、労働基準法第36条に基づき、企業と労働者代表が締結する協定のことを指します。この協定によって、企業は労働基準法第32条で定められた法定労働時間(1日8時間、1週40時間)を超えて労働を命じることが可能となります。

この記事が役に立つかもしれません。みなし残業超過分をめぐる労働法上の取り扱いと実務対応の全知識みなし残業超過分をめぐる労働法上の取り扱いと実務対応の全知識

しかし、通常の36協定では時間外労働の上限が設定されています。そのため、業務が集中する繁忙期や突発的な案件対応など、どうしても時間外労働が大幅に増加してしまう場面では「特別条項」が必要になります。

特別条項の位置づけ

特別条項付き36協定は、次のようなケースで活用されます。

この記事が役に立つかもしれません。サービス残業が会社にバレたときの法的影響と労働者が取るべき対応策サービス残業が会社にバレたときの法的影響と労働者が取るべき対応策
  • 通常の上限を超える残業が必要な場合
  • 短期間に業務量が急増する場合
  • 突発的・一時的な要因により追加的な労働が不可欠な場合

このとき、企業には労働者の健康を守るために適切な健康確保措置を講じる義務があります。

健康確保措置の目的

健康確保措置の最大の目的は、過労死や過労自殺など労働者の生命・健康に直結するリスクを未然に防ぐことです。特に日本では、長時間労働による心身の疲労が社会的問題として取り上げられてきました。そこで厚生労働省は、特別条項を認める代わりに健康確保措置を義務付け、長時間労働と健康障害の関係を抑制しようとしています。

この記事が役に立つかもしれません。だらだら残業むかつく問題を正しく理解し健全な職場環境を実現するための法的視点と実務対策だらだら残業むかつく問題を正しく理解し健全な職場環境を実現するための法的視点と実務対策

健康確保措置の法的根拠とガイドライン

法的根拠

健康確保措置は労働基準法そのものに明記されているわけではありません。しかし、**厚生労働省の「時間外労働の上限規制に関するガイドライン」**によって、その内容と必要性が示されています。特に2019年の「働き方改革関連法」によって、時間外労働の上限規制が法制化されたことから、健康確保措置の重要性は一層高まりました。

厚生労働省の指針

厚生労働省は、以下のような措置を健康確保のために推奨・義務付けています。

この記事が役に立つかもしれません。みなし残業ブラックの実態と法的リスクを理解し、健全な働き方を選択するための総合ガイドみなし残業ブラックの実態と法的リスクを理解し、健全な働き方を選択するための総合ガイド
  • 医師による面接指導:長時間労働が一定基準を超えた労働者に対して医師が健康状態を確認する。
  • 深夜労働の回避:連続的な深夜勤務を避ける。
  • 休息時間の確保:勤務間インターバル制度の導入。
  • 年次有給休暇の取得促進:心身のリフレッシュを確保。
  • 長時間労働者の把握と管理:客観的な労働時間の記録と分析。

36協定特別条項における具体的な健康確保措置の内容

企業が36協定特別条項を結ぶ際には、以下のような具体的措置を講じることが求められます。

H3: 面接指導の実施

  • 時間外・休日労働が月80時間を超えた労働者に対して、産業医や医師による面接指導を実施する。
  • 労働者が希望した場合には、80時間未満であっても対応することが望ましい。
  • 面接指導の結果に基づき、就業制限や配置転換を検討する。

H3: 勤務間インターバル制度

  • 前日の勤務終了から翌日の勤務開始までに**一定の休息時間(例:11時間)**を確保する。
  • 休息時間を十分に確保することで、労働者の睡眠不足や過労を防止する。

H3: 労働時間の適正管理

  • タイムカードやICカードを活用し、客観的かつ正確な労働時間管理を行う。
  • 自己申告制のみでの管理は不十分とされるため、客観的記録を重視する。

H3: 有給休暇の取得促進

  • 年5日の有給休暇の確実な取得を実施。
  • 長期休暇や計画的付与制度を導入し、休息の機会を保障する。

H3: 長時間労働者への配慮

  • 残業が連続する労働者に対し、配置転換や業務調整を実施する。
  • 特に心身に負担のかかる業務を分散する。

健康確保措置が不十分な場合のリスク

企業が健康確保措置を怠った場合、以下のようなリスクが発生します。

この記事が役に立つかもしれません。障害年金収入がある場合の取り扱いと申請・税務上の注意点を徹底解説障害年金収入がある場合の取り扱いと申請・税務上の注意点を徹底解説
  • 労働基準監督署からの是正勧告や指導
  • 行政処分(書類送検、罰則)
  • 労災認定による損害賠償責任
  • 企業イメージの失墜、採用難

特に過労死や自殺が発生した場合、企業には社会的責任が問われ、法的責任のみならずブランドイメージの毀損という大きな損失につながります。

実務担当者が押さえるべきポイント

健康確保措置を実効的に機能させるためには、単なる書面上の対策では不十分です。以下の点を実務上のポイントとして押さえる必要があります。

この記事が役に立つかもしれません。障害年金と健康保険の関係を理解するための完全ガイド:申請から給付までの注意点とポイント障害年金と健康保険の関係を理解するための完全ガイド:申請から給付までの注意点とポイント
  • 形骸化を避ける:協定に記載するだけでなく、実際に運用されているかを確認。
  • 従業員とのコミュニケーション:労働者が健康面での不安を気軽に相談できる体制づくり。
  • 産業医や外部専門家の活用:中小企業であっても医師の助言を受ける仕組みを整える。
  • 定期的な見直し:繁忙期の状況や労働実態を踏まえて、健康確保措置の改善を継続。

36協定特別条項と健康確保措置を両立させるための実践例

実際に企業が導入している代表的な施策をいくつか紹介します。

  • ITシステムによる労働時間管理:リアルタイムで労働時間を把握し、基準超過前に警告。
  • 勤務シフトの最適化:AIを活用して無理のないシフトを組む。
  • 休憩スペースの充実:仮眠室やリラックスルームの設置で疲労回復を支援。
  • 柔軟な働き方の導入:テレワークや時差出勤で労働負荷を分散。

これらの取り組みは、単に法令遵守のためだけでなく、従業員の満足度や生産性の向上にもつながる点が大きなメリットです。

結論:36協定特別条項と健康確保措置は企業の責務

36協定特別条項は、企業が業務の繁忙に対応するために必要不可欠な仕組みですが、それは労働者の健康を犠牲にしてよいという意味ではありません。むしろ、特別条項を利用する際には、健康確保措置を適切に講じることが企業の責務です。

読者であるあなたが経営者や人事担当者であれば、形だけの協定ではなく、実効性のある仕組みを整えることが求められます。もしあなたが労働者であれば、自身の健康と権利を守るために、36協定特別条項の内容と健康確保措置がどうなっているかを必ず確認してください。

長時間労働を完全に避けることは難しい場合があります。しかし、その際に労働者の健康を守る体制を整えているかどうかは、企業の責任感と社会的信頼性を大きく左右します。36協定特別条項と健康確保措置は両輪であり、どちらが欠けても適正な労務管理は成立しないということを、ぜひ理解していただきたいと思います。

コメントを残す

メールアドレスが公開されることはありません。 が付いている欄は必須項目です

Go up