労働 契約 書 書き方:日本の労働法に基づく正しい作成方法と実務上のポイント

労働契約書は、使用者と労働者の間で取り交わされる労働条件を明確にする最も重要な文書です。特に日本の労働法においては、労働契約書は労使双方の権利義務を規定する根拠となり、後々のトラブルを未然に防ぐ役割を果たします。
しかし、実務においては「労働契約書の書き方がわからない」「雛形だけで十分なのか」「労働基準法上、何を必ず記載しなければならないのか」といった疑問を持つ経営者や人事担当者が多いのが現実です。
この記事では、労働 契約 書 書き方の基本から具体的な記載事項、法的に必要な要件、さらに実務で注意すべき点までを体系的に解説します。読み進めることで、法律に沿った正しい労働契約書を作成できるだけでなく、トラブルを未然に防ぎ、労使双方が安心して働ける環境を整えることができるようになります。
労働契約書とは何か:基本的な位置づけと法的根拠
まず、「労働契約書」とは何かを正確に理解しておくことが重要です。労働契約書は、労働者と使用者が合意した労働条件を文書化した契約書であり、労働契約法や労働基準法に基づき、その内容が規定されます。
この記事が役に立つかもしれません。
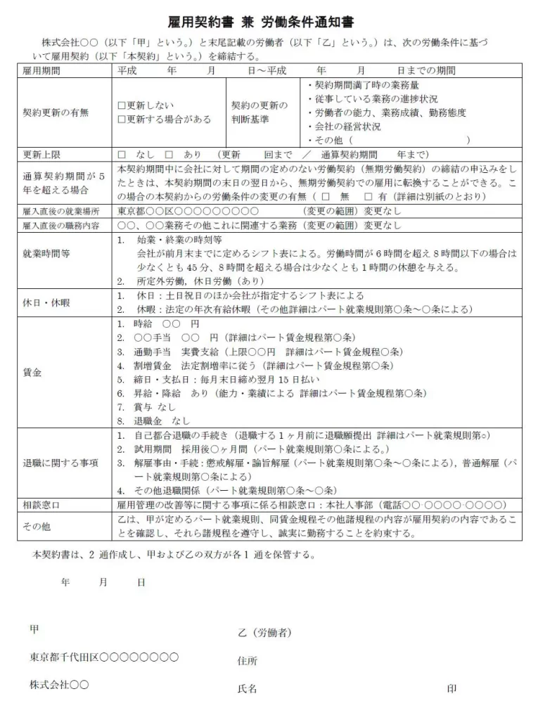
労働契約書兼労働条件通知書の重要性と作成実務に関する徹底解説日本の労働法では、労働契約は口頭でも成立しますが、労働基準法第15条では、労働条件の明示義務が定められており、特に重要な労働条件については「書面で交付すること」が使用者に義務付けられています。これにより、労働契約書は単なる形式文書ではなく、労働者保護の観点から不可欠な役割を持つことがわかります。
労働契約書の意義は以下の通りです。
- 労使間の権利義務の明確化:労働時間、賃金、休日などを具体的に定めることで誤解を防ぐ。
- 法令遵守の証拠:労働基準監督署の調査や裁判時に、企業が適法な労務管理を行っている証拠となる。
- トラブルの予防:労働者が期待する条件と実際の勤務条件の齟齬を避け、退職や訴訟リスクを低減する。
このように、労働契約書は「企業防衛」と「労働者保護」の両方にとって必要不可欠な存在です。
労働 契約 書 書き方の基本構成
労働契約書を書く際には、法律上定められた必須事項を含めるとともに、企業の実情に応じた任意記載事項を盛り込むことが求められます。ここでは、労働 契約 書 書き方の基本的な構成を整理します。
この記事が役に立つかもしれません。
労働条件通知書に押印は必要か?法律上の位置づけと実務対応の徹底解説労働契約書の必須記載事項(労働基準法第15条に基づく)
労働基準法では、以下の事項を労働者に書面で明示することを義務付けています。
- 労働契約の期間(有期・無期、更新条件など)
- 就業の場所および従事する業務内容
- 始業および終業の時刻、所定労働時間、休憩時間、休日、休暇、交替制勤務に関する事項
- 賃金の決定・計算・支払方法、締切日および支払日、昇給に関する事項
- 退職に関する事項(解雇事由を含む)
任意で記載されることが望ましい事項
上記に加えて、実務上トラブルを防ぐためには次の事項も明記しておくことが望まれます。
- 試用期間の有無と条件
- 残業(時間外労働)の有無と割増賃金率
- 賞与や退職金制度の有無と支給基準
- 服務規律や就業規則の適用範囲
- 副業・兼業の可否
- 機密保持義務や競業避止義務に関する条項
労働 契約 書 書き方において、法定事項と任意事項をバランスよく盛り込み、後日の解釈の余地を残さないことが肝要です。
労働契約書の書き方:具体的な記載例とポイント
ここからは、労働契約書の各項目ごとに、どのように記載するのが適切かを詳しく見ていきます。
この記事が役に立つかもしれません。
労働条件明示義務違反が企業と労働者に及ぼす影響と法的対応の全体像労働契約の期間
労働契約の期間は、無期か有期かを必ず明記します。有期契約の場合には、更新の有無や更新基準を記載することが重要です。
記載例:
「本契約の期間は、2025年4月1日から2026年3月31日までとする。ただし、業務量および勤務成績を勘案し、双方の合意により更新する場合がある。」
就業場所と業務内容
労働者がどこで、どのような仕事をするかを具体的に記します。「本社または会社の指定する場所」と幅を持たせる場合でも、業務内容をある程度特定する必要があります。
労働時間・休日
始業・終業時刻、休憩時間、休日を明記します。フレックスタイム制やシフト制を導入している場合には、その運用方法も示す必要があります。
この記事が役に立つかもしれません。
内定後に送る労働条件確認メールの重要性と作成ポイントを徹底解説賃金
賃金額だけでなく、計算方法・支払方法・支払日を明確に記載することが不可欠です。さらに、時間外労働や休日労働、深夜労働に対する割増率についても明記しておくと安心です。
退職・解雇
労働契約書に退職の手続きや解雇の事由を明記しておくことで、後々の紛争を防ぐことができます。
労働契約書作成の実務上の注意点
労働契約書を作成する際には、単に形式的に法定事項を記載するだけでなく、実務上のリスクを見据えた配慮が必要です。
実務で注意すべきポイント
- 労働条件通知書との整合性:労働契約書と労働条件通知書の内容に齟齬がないようにする。
- 就業規則との整合性:労働契約書は就業規則に従う旨を記載し、規則が変更された場合の対応を明確にしておく。
- 労使合意の証拠化:労働者本人の署名・押印を必ずもらう。
- 曖昧な表現を避ける:「その他会社の定める業務」など過度に抽象的な表現はトラブルの原因となる。
労働 契約 書 書き方とトラブル防止の関係性
労働契約書を適切に作成することで、次のようなトラブルを防止できます。
この記事が役に立つかもしれません。
パートの定義とは何か?労働法上の位置づけと働き方の実態を徹底解説- 賃金未払い問題:支払日や支払方法を明記することで誤解を防止。
- 長時間労働問題:労働時間と残業のルールを定めることで不満を抑制。
- 不当解雇問題:解雇事由を明文化しておくことで紛争リスクを軽減。
- 雇止め問題:有期契約の更新基準を明確化しておくことでトラブルを回避。
つまり、労働 契約 書 書き方を正しく理解することは、企業のリスクマネジメントに直結します。
労働契約書と関連する法制度
労働契約書は単独で存在するものではなく、さまざまな法制度や文書と関連しています。
- 労働契約法:労働契約の基本原則を定め、合理的な内容であることを要求。
- 労働基準法:労働条件の最低基準を規定。労働契約書の記載内容もこの基準を下回ることはできない。
- 就業規則:常時10人以上の労働者を雇用する企業に義務付けられ、労働契約書と整合する必要がある。
これらを総合的に踏まえたうえで契約書を作成することが、法令遵守の観点からも重要です。
労働 契約 書 書き方のまとめと実務への活かし方
ここまで解説してきた内容をまとめると、労働契約書を書く際に特に重視すべき点は以下の通りです。
この記事が役に立つかもしれません。
東急グループ福利厚生の全体像とその意義:安心して働ける職場環境の徹底解説- 必須記載事項(期間、業務、労働時間、賃金、退職等)を漏れなく記載すること
- 就業規則や労働条件通知書と整合性を保つこと
- 不明確な表現を避け、具体的に定めること
- 署名・押印をもって労使合意を明確にすること
- 実務上トラブルが多い項目(残業、解雇、雇止め等)は特に丁寧に記載すること
労働契約書は形式的な書類にとどまらず、労使関係の健全な基盤を築くための最重要ツールです。
結論:労働 契約 書 書き方を正しく理解し、労使双方に安心をもたらす
本記事では、労働 契約 書 書き方について、基本的な法的要件から実務上の注意点、さらにトラブル防止の観点までを総合的に解説しました。労働契約書を適切に作成することは、単なる法令遵守ではなく、企業と労働者双方の信頼関係を強化し、健全な労務管理を実現する基盤となります。
特に、労働契約書を作成する際には、必須事項を漏れなく記載すること、曖昧な表現を避けること、そして労使間での合意を明確に残すことが重要です。これにより、賃金や労働時間、解雇をめぐるトラブルを未然に防ぎ、双方にとって安心できる職場環境を整えることができます。
もしあなたが経営者や人事担当者であれば、本記事で示した労働 契約 書 書き方の基本とポイントを実務に活かすことで、労働法に適合した契約書を作成できると同時に、企業のリスクを最小限に抑えることができるでしょう。
労働契約書は「形式的な文書」ではなく「信頼を築くための契約」です。その正しい書き方を理解し、実践することが、あなたの組織の健全な発展につながります。

コメントを残す